
Danasîna Hilbera Berfireh
| Leza Labelê: | 20-200pcs / min (Bi Dirêjahiya Labelê û Gûrbûna Botûşeyê ve girêdayî ye) | Object Label Sticky: | 20-200mm |
|---|---|---|---|
| Bilindahiya Tiştê: | 30-200mm | Bilindahiya Labelê: | 15-110mm |
| Dirêjahiya Labelê: | 25-300mm | Label Roller Inside Diameter: | 76mm |
| Diameter Derveyî Roller Label: | 300mm | Navê min: | 220V 50 / 60HZ 0.75KW Yek-qonax |
| Giraniya Makîneyê: | 150kg | Mezinahiya Makîneyê: | 1600 (L) * 550 (W) * 1600 (H) mm |
| Peyva Sereke: | Serlêkerê Labelê Rûyê Flat | Model 1: | HAP200 |
| Model 2: | HAP300 |
Makîneya Serîlêdêr a Labelê ya Serûpelê ya Otomatîk, makîneya nîşankirina top û tenişta otomatîk a aboriya polayê zengarnegir SUS304
Bikaranînî:
Makîneya Bicîhkerê ya Bişkojka Serûber a Flat, SUS304 aboriya polayê zengarnegir jorîn û makîneya nîşankirina kêlekê ji bo her cûreyê tiştên xanî wekî xwarin, kîmyewî, dermanxane, kozmetîk, kelûpel, kaset, CD dîsk, karton, qutik û cûrbecûr ceyranên neftê û hwd. Ev aborî makîneya nîşankirina jorîn û aliyî ya otomatîk ji bo nîşankirina kêleka teniştê ye. Aboriya otomatîk ya jorîn û aliyek nîşankirin ji bo minasib e:

Taybetmendî:
- Laşê sereke ji hêla polayê zengarnegir SUS304 & alloy bafûn a pola bilind ve tê çêkirin.
- Serê nîşankirinê ji hêla motora gavê ya pêşkeftî ve tê ajotin ku ji Japonya tête.
- Hemî çavê efsûnî detektora wêneya pêşkeftî ye ku li Japonya hatî çêkirin.
- Pergala kontrolkirina PLC bi navgîniya mirovî ve tê de, 60 komên yekîneya bîranînê jî hene.
- Helwest û bilindkirina nîşankirinê tê vesazkirin.
- Bilindahiya veguhastinê dikare bi bilindahiya xeta hilberînê were verast kirin.
- Meriv karibe bi konveyor û xeta hilberînê ve girêbide
- Ji bo vebijarkê çavdêriya etîketa şefaf.
Jimareya xuyangê:

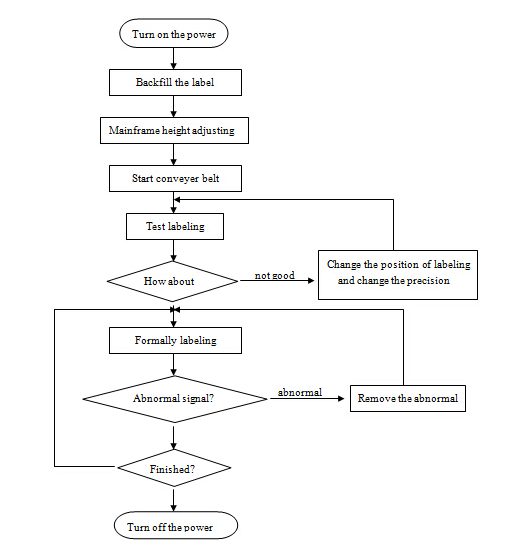
Nexşeya xebata xebitandinê:

Diagram Circuit:

Packaging & Shipping:
1. Bender:Shanghai
2. Agahdariyên pakkirinê:pakkirina îxracata doza darîn
3. Agahdariya radestkirinê:Bi gelemperî 12-15 roj piştî wergirtina drav
FAQ:
1) abLabel show erect go ffer
Sedem: leza derketina etîketkirinê pir zêde ye, an jî leza xeta civînê kêm e
Çareserî: leza derketina etîketê kêm bikin an jî leza xeta civînê zûtir bikin (leza şûşeya ku diçe).
2) .label gofferê littery nîşan bide
Semed:
Board desteya plow ne xanî ye;
Edgekona qurmê pelan ne bi paraveka şûşeyê re paralel e;
③ label pir sivik tê pêl kirin
Çareserî:
Tabloyek zeviyê biguherînin,
Verast bikin ku bikin qiraxa qiraxa panelê paralel bi bergê şûşeyê ye,
Kembera etîketê bi rêk û pêk bandor bikin.
Tag: serlêkerê etîketa daîmî, makîneya nîşankirina qutîkê









